문제주소 :https://leetcode.com/problems/add-two-numbers/
Add Two Numbers - LeetCode
Level up your coding skills and quickly land a job. This is the best place to expand your knowledge and get prepared for your next interview.
leetcode.com
<문제 설명>
You are given two non-empty linked lists representing two non-negative integers. The digits are stored in reverse order, and each of their nodes contains a single digit. Add the two numbers and return the sum as a linked list.
You may assume the two numbers do not contain any leading zero, except the number 0 itself.
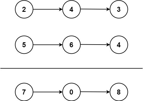
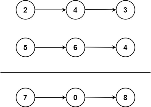
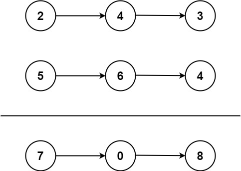
Example 1:

Input: l1 = [2,4,3], l2 = [5,6,4] Output: [7,0,8] Explanation: 342 + 465 = 807.
Example 2:
Input: l1 = [0], l2 = [0] Output: [0]
Example 3:
Input: l1 = [9,9,9,9,9,9,9], l2 = [9,9,9,9] Output: [8,9,9,9,0,0,0,1]
Constraints:
- The number of nodes in each linked list is in the range [1, 100].
- 0 <= Node.val <= 9
- It is guaranteed that the list represents a number that does not have leading zeros.
<풀이법>
▒ 한줄 개념: 연결리스트 ▒
문제 설명을 읽어보면 처음엔 무슨 소리인가 쉽지만, 굉장히 단순한 문제입니다.
두 개의 정수가 역순으로 연결리스트로 구현되어 있습니다.
ex) 435: 5 -> 3 -> 4
ex) 342: 2 -> 4 -> 3
ex) 456: 6 -> 5 -> 4
이런 규칙의 연결리스트 두 개를 받았을 때, 원래 두 정수의 합을 다시 연결리스트로 반환하는 문제입니다.
어차피 각 정수가 역순으로 되어있기 때문에, 리스트를 순서대로 타고 가면 일의 자리부터 접근할 수 있다는 뜻이 됩니다. 따라서, 두 리스트를 단순하게 앞에서부터 접근하면서 더해주는 식으로 새로운 리스트를 만들면, 그게 정답이 됩니다. 중간에 올림 처리만 반복문을 진행하는 과정에서 해주면, 쉽게 풀 수 있습니다.
l1 = 2 -> 4 -> 3
l2 = 6 -> 5 -> 4
answer = 2+6 -> 4+5 -> 3+4
= 8 -> 9 -> 7
<코드(Javascript)>
/**
* Definition for singly-linked list.
* function ListNode(val, next) {
* this.val = (val===undefined ? 0 : val)
* this.next = (next===undefined ? null : next)
* }
*/
/**
* @param {ListNode} l1
* @param {ListNode} l2
* @return {ListNode}
*/
var addTwoNumbers = function(l1, l2) {
const answer = new ListNode();
let n1 = l1;
let n2 = l2;
let cur = answer;
let carry = false;
let val = n1.val + n2.val;
if(val > 9){
carry = true;
val = val % 10;
}
cur.val = val;
while(n1.next || n2.next){
n1 = n1.next || new ListNode();
n2 = n2.next || new ListNode();
cur.next = new ListNode();
cur = cur.next;
val = n1.val + n2.val;
if(carry){
val++;
carry = false;
}
if(val > 9){
carry = true;
val = val % 10;
}
cur.val = val;
}
if(carry){
cur.next = new ListNode(1);
}
return answer;
};
function ListNode(val, next) {
this.val = (val === undefined ? 0 : val)
this.next = (next === undefined ? null : next)
}
더 많은 코드 보기(GitHub) : github.com/dwkim-97/CodingTest
'LeetCode' 카테고리의 다른 글
| [리트코드] 336. Palindrome Pairs / Javascript (0) | 2021.09.15 |
|---|---|
| [리트코드] 5. Longest Palindromic Substring / Javascript (0) | 2021.09.09 |
| [리트코드] 1130. Minimum Cost Tree From Leaf Values / Javascript (0) | 2021.09.08 |
| [리트코드] 1647. Minimum Deletions to Make Character Frequencies Unique / Javascript (0) | 2021.09.08 |
| [리트코드] 6. ZigZag Conversion / Javascript (0) | 2021.09.07 |